Welcome to my Philosophy blog! Let me start right off with some questions. Why am I interested in philosophy? What do I mean by philosophy? Why am I blogging about philosophy?
Why am I blogging about philosophy?
Πάντες ἄνθρωποι τοῦ εἰδέναι ὀρέγονται φύσει.
Aristotle, kicking off the Metaphysics
This is perhaps the easiest question to answer. I spend almost all of my time in retirement studying about one thing or another. I am the dictionary definition of a lifelong learner. I am the living proof of Aristotle’s assertion, All men by nature desire to know. I also belong to the Church of Enthusiasts. I get very excited about whatever it is that I am learning. Finally, I like to share my enthusiasm. Those who know me best think I was probably cut out to be a teacher (I chose not to, but it was not because I have any sympathy for the saying, Those who can, do, those who can’t, teach). In any case I enjoy sharing the fruits of some of my study projects, philosophy or otherwise, through the modern mediums of, for example, YouTube videos and blogs. I should add, I have come to enjoy writing quite a bit. Whatever I am thinking or doing, I like writing about.
(YouTube videos and Blogs. I confess I also enjoy the process of producing these. It preserves a continuity with my former profession in IT. To create this blog site and post, for example, I have had to learn or brush up on WordPress, HTML, Cascading Style Sheets (CSS), Adobe Photoshop Elements, Audacity, and MindManager (see below).
However,


when blogging about philosophy specifically, if I think about it and am honest about it (which seem like good ideas when talking about philosophy!), am I not really sharing my thoughts with myself more than with others? I am not sure. Contrast the two representations above of Socrates. In the Platonic representation, philosophizing is an activity between men as social animals. Socrates dialogs with his companions right up to drinking the hemlock. In the other (a statue of Socrates outside the Academy of Athens), philosophizing is represented as a solitary activity.
My daughter attended college at Bryn Mawr. On new student orientation day, the dean addressed an assembly of incoming freshmen and their parents. She said something that stuck with me, that in her opinion the primary value of a college education was to make your head a more interesting place to live in the rest of your life. That may be an elitist sentiment, and it may not account for (wo)man as a social animal, but I cop to it. When I study philosophy (whatever I mean by philosophy), my m.o. is dialog between myself and a text. I write notes and draw pictures to convince myself I understand what I am reading and to provide a jumping off point for some future return to the topic at hand. Since theoretically these could be of value to others, and since I like the process, I package them up and publish them, but I prefer, diffidently, to call them Notes to Myself. (This twist on things occurred to me when I was preparing my YouTube playlist about Aristotle’s Categories.)
Why am I interested in philosophy?
This shouldn’t be too hard either. On the negative side of the ledger, I am not, first of all, trying to be a philosopher myself. That is, I am not trying to solve a problem. I am only trying to understand what the problems are and what the great philosophers’ solutions were (or are, though my focus has been more oriented to the historical … or to the dead, as my wife puts it). Second, pace Socrates, my goal is not to achieve wisdom or become more virtuous. I just want to know. Τοῦ εἰδέναι ὀρέγομαι. However, if “know” implies that I am seeking Knowledge, that is probably a bit exalted. In the hierarchy of Wisdom, Knowledge, and Information, truth to tell, my objectives are probably on a rung somewhere between Knowledge and Information. That is in part because of my limited capabilities and in part because I live in the Information Age, an age of moon landings, functional MRIs, and Artificial Intelligence, an age infinitely more complex than that of earlier (dead) philosophers. If so, I am content to live in the world of becoming.
On the positive side, I can think of three reasons why I am interested in philosophy.
1. As a pastime in old age
Let me begin with an abbreviated summary of one of my favorite passages from ancient literature.
After having gone down to the Piraeus with Glaucon, the son of Ariston, to pay his devotions to the goddess and check out the new festival, Socrates is persuaded by his young friend Polemarchus to remain in the Piraeus to see the novel festivities that evening and to rest meanwhile at the house of Polemarchus’s elderly father Cephalus. Cephalus and Socrates greet each other warmly. Socrates asks Cephalus to speak to those gathered as if he were a wayfarer who has preceded them on the road they too may have to travel, the road of old age: ποία τίς ἐστιν, τραχεῖα καὶ χαλεπή, ἢ ῥᾳδία καὶ εὔπορος (is it rough and difficult, or easy and passable?).
Old age has its compensations, Cephalus replies. Of his friends’ constant moanings and groanings on the subject: μία τις αἰτία ἐστίν, οὐ τὸ γῆρας, ὦ Σώκρατες, ἀλλ’ ὁ τρόπος τῶν ἀνθρώπων. ἂν μὲν γὰρ κόσμιοι καὶ εὔκολοι ὦσιν, καὶ τὸ γῆρας μετρίως ἐστὶν ἐπίπονον· εἰ δὲ μή, καὶ γῆρας, ὦ Σώκρατες, καὶ νεότης χαλεπὴ τῷ τοιούτῳ συμβαίνει. (There is just one thing to blame: not old age, Socrates, but human character. For if individuals are orderly and contented, even old age is only a moderate burden. But if not, both old age and youth end up being hard to bear, Socrates.)
Socrates is delighted. He tries to draw Cephalus out some more by suggesting to him that some may believe he bears his old age lightly, not because of his character, but because of his wealth. So Cephalus explains what he values about his wealth, that it helps him be a just man and fear less what he will have to answer for in the afterlife. He concludes: τὸ γὰρ μηδὲ ἄκοντά τινα ἐξαπατῆσαι ἢ ψεύσασθαι, μηδ’ αὖ ὀφείλοντα ἢ θεῷ θυσίας τινὰς ἢ ἀνθρώπῳ χρήματα ἔπειτα ἐκεῖσε ἀπιέναι δεδιότα, μέγα μέρος εἰς τοῦτο ἡ τῶν χρημάτων κτῆσις συμβάλλεται. (For neither when it comes to cheating or lying to anyone even unintentionally nor again owing anything, either sacrifices to a god or money to a man, and so departing for the other world in fear — the acquisition of wealth goes a long way toward avoiding such a misfortune.)
Socrates, who is the narrator in this dialogue, marvels again at Cephalus’s answer: Παγκάλως, ἦν δ’ ἐγώ, λέγεις, ὦ Κέφαλε. (“Most beautifully put, Cephalus,” I said.) And then comes the Socratically inevitable ‘but’ (δέ). τοῦτο δ’ αὐτό, τὴν δικαιοσύνην, … (“But let’s take this very thing, justice, …”). And the Platonic dialogue is off and running, Socrates challenging with a counter example the validity of Cephalus’s definition of justice. Cephalus is easy, but Polemarchus feigns resistance.
Cephalus: Καὶ μέντοι καὶ παραδίδωμι ὑμῖν τὸν λόγον· δεῖ γάρ με ἤδη τῶν ἱερῶν ἐπιμεληθῆναι. (Well now, I’ll hand over the discussion to you two; for it’s time for me to see to the sacrifices.)
Polemarchus jokes: Οὐκοῦν ἐγώ, ὁ Πολέμαρχος, τῶν γε σῶν κληρονόμος; (So does that make me, Polemarchus, heir to what is yours? )
Πάνυ γε, ἦ δ’ ὃς γελάσας, καὶ ἅμα ᾔει πρὸς τὰ ἱερά. (“Certainly it does,” replied Cephalus with a laugh, and he promptly went off to make his sacrifices.)
Plato, the opening scene of the Republic
In Plato’s congenial portrait of civilized Attic life, we get an early representation in literature of someone bearing up “philosophically” under old age. But Cephalus doesn’t stay for the philosophizing; he goes off to make his obligatory sacrifices. Cicero had this Cephalus-Socrates conversation in mind when he wrote his Cato Maior De Senectute. But in this case it is the old guy, Cato the Elder, who does the philosophizing.
The elder Cato to his young friends Scipio and Laelius: pugnandum, tamquam contra morbum, sic contra senectutem … nec vero corpori solum subveniendum est, sed menti atque animo multo magis. nam haec quoque nisi tamquam lumini oleum instilles, extinguuntur senectute. (It is our duty to fight against old age as we would fight against disease …. Nor, indeed, are we to care solely for the body but much more so for the mind and soul; for lest, as if with a lamp, you instill these with oil, they are extinguished by old age.)
Cicero, Cato Maior De Senectute
Comparing myself to these two portraits, I can say I am not rich nor in love with money, but comfortable and in reasonable health. I pay my bills and I am not afraid of going to Hades. Philosophy is a means of supplying oil to my mind and soul and forestalling, but of course not preventing, their extinguishing.
2. As a means of self-knowledge

If somewhere on a rung between seeking Information and seeking Knowledge, certainly in part I am seeking knowledge about myself. I don’t feel I need a Memento mori, and I am not studying philosophy to prepare for death. I accept that, like most people, I have character flaws, but I don’t feel my soul is sick and in need of healing, and as a theory of human constitution I detest the concept of sin. But disassociated from these notions, “Know thyself,” one of several maxims the seven Greek Sages, according to the Greek antiquarian Pausanias, had inscribed in the forecourt of the Temple of Apollo at Delphi, has always seemed to me like sound advice (as does Μηδὲν ἄγαν, Nothing in excess). Self-knowledge (to be distinguished from self-absorption) is undoubtedly a valuable aid in navigating life, and philosophy can help you know yourself, at a minimum indirectly. To philosophize is to ask questions about things. Almost inevitably that includes asking questions about yourself. (Of course in our era there is also the psychiatrist’s couch.)
However, again, my interest in philosophy is not primarily practical. I am not so much interested in getting to know and thus improving my mind and soul as I am in trying to figure out what mind and soul are. Franz Brentano believed there was an unmistakable four-phase cyclical pattern to western philosophy (he attached a value judgement to these phases: the second through fourth were a steady decline from the “purely theoretical” interests of phase one).

In antiquity, in the Middle Ages, and, again, in the modern period, philosophy in the second phase was motivated by practical concerns. How should one conduct one’s life? As supposedly free-thinking, free-acting agents, confronted with the world and our existence in it, what stance should we adopt? One answer is a thread that goes from Epicurus to the Roman poet Lucretius. I had the opportunity several years ago to read Lucretius in a seminar. Utterly fascinating, and call my stance Epicurean. But in my senectitude I am more interested in the history and validity of the atomistic conception of the constitution of the universe (and of myself) than in the moral philosophy that might result from such a conception.
“Randy, I just don’t understand how your mind works.”
My son-in-law to me
Well, I really don’t either! But I am interested in figuring that out.
3. As a result of wonder

Theaetetus: Καὶ νὴ τοὺς θεούς γε, ὦ Σώκρατες, ὑπερφυῶς ὡς θαυμάζω τί ποτ᾿ ἐστὶ ταῦτα, καὶ ἐνίοτε ὡς ἀληθῶς βλέπων εἰς αὐτὰ σκοτοδινιῶ. (By the gods, Socrates, I am lost in wonder when I think of these things, and sometimes when I think about them it really makes my head swim.)
Socrates: Θεόδωρος γάρ, ὦ φίλε, φαίνεται οὐ κακῶς τοπάζειν περὶ τῆς φύσεώς σου. μάλα γὰρ φιλοσόφου τοῦτο τὸ πάθος, τὸ θαυμάζειν· οὐ γὰρ ἄλλη ἀρχὴ φιλοσοφίας ἢ αὕτη, καὶ ἔοικεν ὁ τὴν Ἶριν Θαύμαντος ἔκγονον φήσας οὐ κακῶς γενεαλογεῖν. (Theodorus then seems to have been a pretty good guesser about your nature. For this feeling of wonder is the mark of a philosopher, since philosophy has no other origin, and he was a good genealogist who made Iris the daughter of Thaumas.)*
*[In the Cratylus, a dialogue about etymologies, Socrates says heroes (ἥρωες) are either demigods — the product of love (ἔρως) between a god or goddess and a mortal — or skilled questioners (ἐρωτᾶν, ἐρωτητικοί) and dialecticians (εἴρειν = λέγειν). In other words, the rainbow goddess Iris (Ἴρις < εἴρειν) is a philosopher and daughter of the sea god “Wonder” (Θαύμας < θαῦμα).]
Plato, Theaetetus (on the theory of knowledge)
Ὅτι δ’ οὐ ποιητική (that the science, ἐπιστήμη, in question is theoretical, θεωρητική, and not productive, ποιητική), δῆλον καὶ ἐκ τῶν πρώτων φιλοσοφησάντων· διὰ γὰρ τὸ θαυμάζειν οἱ ἄνθρωποι καὶ νῦν καὶ τὸ πρῶτον ἤρξατο φιλοσοφεῖν, … (is clear from the history of the earliest philosophizers. For it is owing to their wonder that men both now and in the beginning began to philosophize; ….)
Aristotle, Book I, chapter 2 of the Metaphysics
Brentano’s first, purely-theoretical-interest phase of philosophy begins with wonder, das Staunen, τὸ θαυμάζειν, as posited by Plato and Aristotle. In ancient Greece, this phase had an amazing run from the Ionian natural philosophers (the first branch of Presocratics) through Aristotle. I belong to the Church of Wonderment. The older I get, the more astonished I become at just about everything.
What do I mean by philosophy?
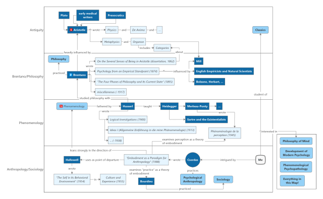
Of the questions I posed, this may be the most difficult to answer. Why? Because I have a rather voracious curiosity (wonderment), and my mind jumps from one thing to another. I know this about myself. As a Note to Myself, to help me understand where my intellectual pursuits have taken me the last few years and what their connections are, I recently used MindManager software to create this mind map (Map).

A Guided Tour
As I write, it is early 2021. In the preceding decade, after retirement, I took a number of graduate seminars with the Classics department at Bryn Mawr College (ten, to be exact). In those seminars, besides reading Greek and Latin texts, we were assigned a lot of scholarship. I know the methods and tools of classical philology, but some of what we read was bewildering and eye-opening. It exposed me to authors, concepts, methodologies, and terminology quite new to me. It was a “Welcome to the twentieth century, Randy” experience. (These seminars were altogether a wonderful experience. I loved the company of younger students, and I owe a debt of gratitude to Professors Conybeare, Edmonds, Scott, and Sigelman that I could never repay.)

This exposure to new concepts and methodologies was especially true in Professor Edmonds’s seminar on the Greek Orators. One of the foci was Aeschines’ oration Against Timarchus, a major literary source for Greek attitudes about male homosexuality. Here is an artifact from that class, notes I made trying to map various interpretations, methodologies, and disciplines to one another.
One word I encountered over and over again in these readings was “phenomenology.” The last seminar I took, from Dr. Lee Pearcy (a Research Associate in the department) in the spring of 2019, was on selected readings from the Hippocratic Corpus. Strictly as a brainteaser, since we were going to be studying the body, Dr. Pearcy assigned for the first class a 1990 article by Thomas J. Csordas, who is described on the UC San Diego web site as a psychological anthropologist. The article is called Embodiment as a Paradigm for Anthropology. We went around the room that first class, and I and everyone else (even, eventually, Dr. Pearcy) confessed we had no clue as to what Csordas was saying. “Embodiment,” “perception,” “practice,” and yes, “phenomenology”again — it was mostly Greek to me.
Nevertheless, as intended, my brain was teased. Csordas uses the paradigm he constructs (that’s the part that was over our heads) to describe and interpret two healing practices from contemporary North American Charismatic Christianity, one involving the casting out of demons and one speaking in tongues. I was utterly intrigued and impressed by the unusual character and depth of his description. What was he doing? How did he do it? In the class we got down to business with Hippocrates, but I knew one day I was going to return to that article, sink my teeth into its leg and not let go … and, finally, also, figure out what the heck phenomenology is!
(I had been reading the Presocratics shortly before the Hippocrates seminar, and my term paper examined seemingly similar doctrines of the Presocratics, on the one hand, and the anonymous authors of works like On Airs, Waters and Places and On the Sacred Disease on the other — the latter treatise just one more object of my wonder. I concluded these early medical writers should really be thought of as “physician-philosophers.” They are what “early medical writers” in the Map refers to.)
I like to drink from the well. So I undertook to read Edmund Husserl, beginning with his first major, turn-of-the-twentiety-century publication, Logical Investigations. This is not easy reading (for one thing, Husserl is not a very good writer). But I managed a first pass through Part I (Prolegomena to Pure Logic) and part of Part II (Investigations in Phenomenology and Knowledge) before concluding, to better appreciate Husserl’s problematic and terminology, I needed to go back to Husserl’s teacher in philosophy, Franz Brentano.
I began with Brentano’s single major publication, Psychology from an Empirical Standpoint (1874), for which, along with its theory of intentionality (which takes up all of one paragraph in Psychology), he is best known today. I was again at a disadvantage, because I know almost nothing in turn about Brentano’s predecessors and influences, to whom he frequently refers. But at least Brentano is, unlike Husserl, a good writer. In my Map he gets a swim lane to himself because, forgetting about Husserl for the time being, and delving into his biography and miscellaneous writings that a devoted generation of followers have been gradually collecting, publishing, and translating, I became quite interested in Brentano himself. I am intrigued (I also belong to the Church of the Intrigued) by his, to me, counter-intuitive mixture of Roman Catholicism (he was an ordained priest before abandoning that career path because of his objection to the doctrine of papal infallibility) and scientific approach to philosophy. In his day he was best known not as a writer but as a teacher of philosophy, and his impressive list of admiring students included not only Husserl but, for example, Sigmund Freud. I became intrigued by why a philosopher — Brentano took candid positions on philosophical problems, so I consider him a philosopher as well as a teacher of philosophy — wrote and lectured about psychology, and that led to an interest in the history of the development of modern day psychology. Anyway, I have enough notes and PowerPoint slides for the makings of a ‘Notes to Myself’ presentation on Brentano, so I’ll say nothing more about him here.
Except to note that he was above all influenced by Aristotle. Brentano’s first book, and the first of many things he was to write about Aristotle, was his 1862 doctoral dissertation On the Several Senses of Being in Aristotle, a thesis about the Categories (Martin Heidegger, the author of Being and Time, said this was the book that awakened his interest in philosophy).
Which takes me to Aristotle and the first swim lane in the Map. I have come at Aristotle from two different directions, first, working back from Brentano — that is partly why the works I most want to study in the original are the logical and metaphysical ones — and second, as a Classicist. I have read a number of the Platonic dialogues in Greek (and more in English). Who could be so dull as to not be charmed and absorbed by them? Alfred North Whitehead famously said, “The safest general characterization of the European philosophical tradition is that it consists of a series of footnotes to Plato.” There is nothing charming about the writings of Aristotle in the form they have been handed down to us. Nevertheless, I suspect I am more of an Aristotelian than a Platonist, and for some time I have been eager to dip into those waters. So far I have studied (i.e., read in Greek, along with commentaries) the Categories and the De interpretatione, which have historically been treated as the first two works in the Organon and in the entire Corpus Aristotelicum. As referenced above, I have created a series of videos (not yet complete) about the Categories.
Note: The number ‘1’ in the Map in front of Phenomenology and Aristotle, and the number ‘2’ in front of Brentano, are what MindManager calls priority icons. I have relatively little time left in the only life I am ever going to be given, and these are just suggestions to myself about the prioritization of my reading … and probably in vain. In the Phenomenology space, once I go back to Brentano and then pick up again with Husserl, I intend my next stop to be Merleau-Ponty’s Phénoménologie de la perception, whose Avant-propos attempts to answer the question, Qu’est-ce que la phénoménologie? If I ever finally get an answer to that question that I can articulate, I will let you know! (It is easy enough to find in handbooks and encyclopedia articles the laundry list of what Merleau-Ponty calls the “famous phenomenological themes.” But MP says we cannot come to an understanding about phenomenology via a philological commentary on texts [i.e., on Husserl and Heidegger]. Rather, Cést en nous-mêmes que nous trouverons l’unité de la phénoménologie et son vrai sens …. Essayons donc de nouer délibérément les fameux thèmes phénoménologiques comme ils sont noués spontanément dans la vie.)
Of course not all the disciplines on the Map are philosophy, at least as defined in terms of university departments. But they are all tributaries to a broad problematic that is perhaps of overarching interest to me, what has been labeled Philosophy of Mind, and as a byproduct of this the History of Psychology, from Aristotle’s De Anima to twenty-first century neural science.
But enough. Hopefully this tour has gone some way toward answering the question, what is it I mean by philosophy. I have found it rather exhausting. Would you care to join me, Sartre, de Beauvoir, and Aron for apricot cocktails?
